根据《2025年度“株洲广播电视奖”评选方案》(株广协【2026】01号)的通知要求,我单位参加2025年度“株洲广播电视奖”评选作品需进行公示,公示时间为2026年1月12日至2026年1月18日。如对公示对象有问题反映的,请在公示期内与渌口区融媒体中心联系,0731-27618231(渌口区融媒体中心办公室)。
渌口区融媒体中心
2026年1月12日

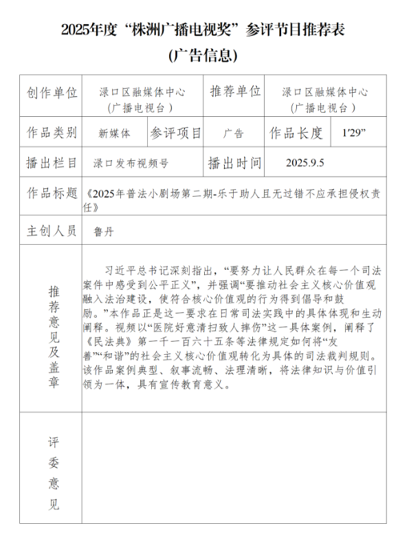
习近平总书记深刻指出,“要努力让人民群众在每一个司法案件中感受到公平正义”,并强调“要推动社会主义核心价值观融入法治建设,使符合核心价值观的行为得到倡导和鼓
励。”本作品正是这一要求在日常司法实践中的具体体现和生动阐释。视频以“医院好意清扫致人摔伤”这一具体案例,阐释了《民法典》第一千一百六十五条等法律规定如何将“友
善”“和谐”的社会主义核心价值观转化为具体的司法裁判规则。该作品案例典型、叙事流畅、法理清晰,将法律知识与价值引领为一体,具有宣传教育意义。

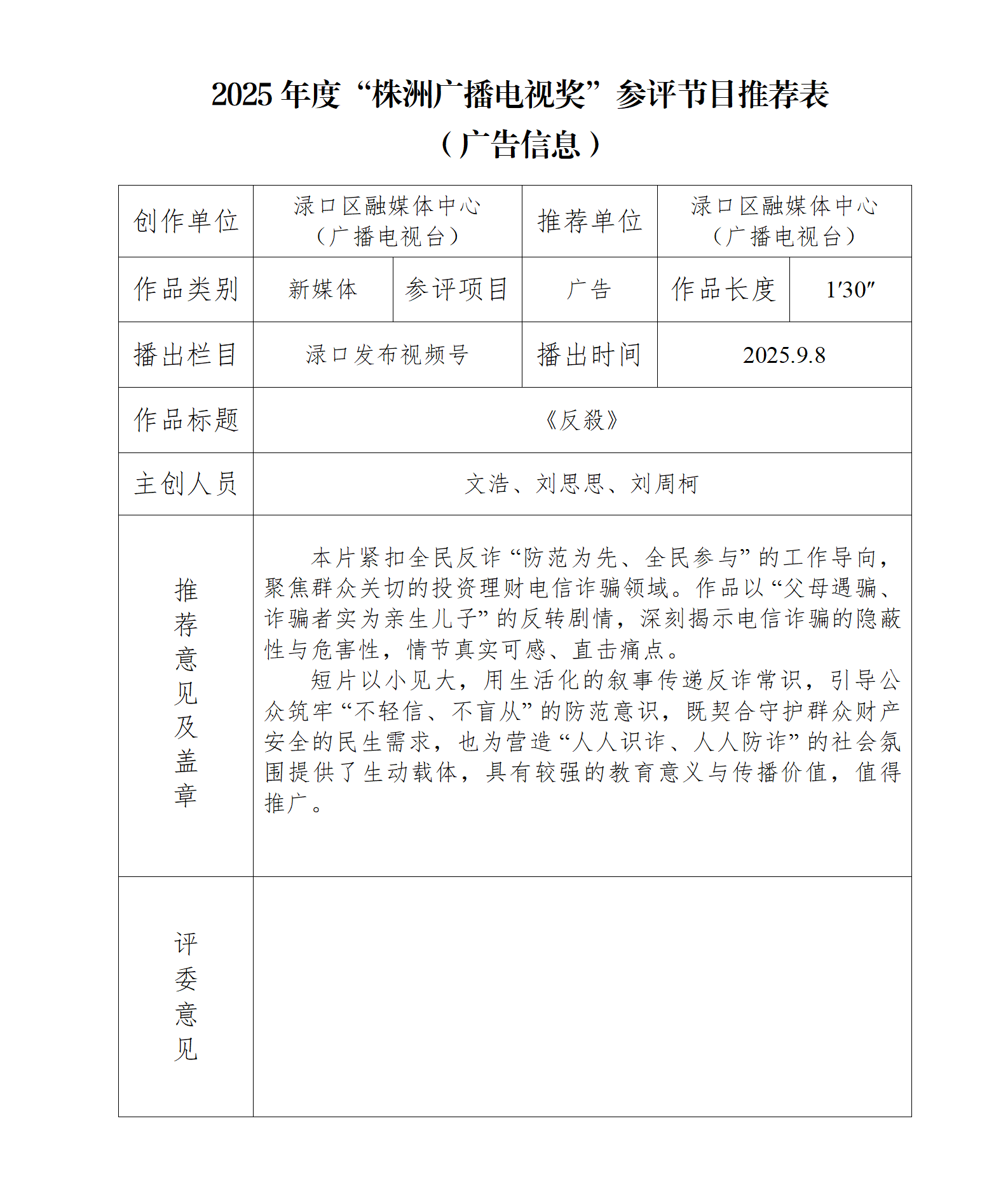
本片紧扣全民反诈“防范为先、全民参与”的工作导向,聚焦群众关切的投资理财电信诈骗领域。作品以“父母遇骗、诈骗者实为亲生儿子”的反转剧情,深刻揭示电信诈骗的隐蔽性与危害性,情节真实可感、直击痛点。
短片以小见大,用生活化的叙事传递反诈常识,引导公众筑牢“不轻信、不盲从”的防范意识,既契合守护群众财产安全的民生需求,也为营造“人人识诈、人人防诈”的社会氛围提供了生动载体,具有较强的教育意义与传播价值,值得推广。
来源:掌上渌口
作者:渌口区融媒体中心
编辑:罗霁宣
本文为渌口新闻网原创文章,转载请附上原文出处链接和本声明。
本文链接:https://www.zzlknews.cn/content/646045/66/15635565.html
掌上渌口